Oculus Connect 2 is the second annual conference where engineers, developers, designers and artists come together to learn about building VR games and applications for various platforms and also share their project works at the developers lounge.
This year, Oculus Connect was held at Loews Hotel at Hollywood, Los Angeles and there were around 1500 participants from all over the world.
The trending news all over the Internet is about Samsung’s $99 Gear VR and the Oculus Medium. Apart from all these really exciting takeaways there are plenty of other lessons learned from the leaders of the industry. One of which is ‘Game Unrules’ by Jason Rubin, Head of Studios, Oculus.
I started developing VR games this year and I’m still learning as I develop. One of the most challenging tasks in developing a VR game is to get the GUI right. Creating a GUI with buttons and sliders and other elements is quite easy using Unity’s Canvas but getting them to work on Oculus’s screen is tricky because: Unity’s GUI elements respond only to your PC/Mac cursor and Oculus does not show your PC/Mac cursor. You can only aim through a distorted cursor that your game renders for Oculus which will result in faulty interaction. There are some solutions found online such as simulating a cursor in world-space or to aim using Ray-casting which is probably a better solution since it avoids the need for a joystick/keyboard.
Here are a few things learned from the past:
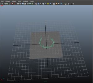
Targeting: This is relevant for Aim & Shoot games
Mistake: Different targets for each eye and a single point indicator.
Best Practice: Use concentric circles or holographic tubes as indicators around the target
Controls: Another interaction design element that is very important in handling VR games
Mistake: When players have to look down at the controller to see the buttons.
Best Practice: Provide an image/mock-up of the joystick controller explaining the controls and positions of each key. 3D model of the joystick is another option
Heads Up Displays:
Mistake: This works well for games that aren’t VR. Using the same mechanics for a VR game doesn’t necessarily work. It is found that we do not use our peripheral vision as much as we do without a headmount display. So making use of the corners in the screen is a big mistake in VR.
Best Practice: Eg: during cool down shots, instead of indicating the progress in a HUD, use the aiming circles to indicate percentage or progress. Using bottom screen to display the mission objective.

Learning Rate:
Mistake: Expecting the player to dive into the game and learn as they play.
Best Practice: Use time freeze to explain the functions and environment so that the player gets used to the VR world. Use trackers to highlight objects in the game so that the player looks in the direction that you want them to.
Attention:
Mistake: Forcing the player to a certain direction or object in the game space.
Best Practice: The player may not look at all the objects/elements in the virtual world and some of them are treated as background. To get the player’s attention, tie a game-play to the object that you want the players to see.